Can Dogs Eat Pomegranate? A Safe Guide for Dog Owners
Overview
As a dog owner, have you ever worried about your furry friend's health? It's natural to want the best for them, and sometimes that includes exploring new foods like pomegranate. In moderation, dogs can enjoy this fruit, which offers nutritional benefits such as vitamins, fibre, and antioxidants. However, it's essential to take precautions due to potential digestive issues.
To ensure your dog reaps the benefits without any adverse effects, focus on offering only the arils—the juicy seeds—while avoiding the skin and seeds. Moreover, consulting your veterinarian before introducing this fruit is crucial. This step ensures that it aligns with your dog's specific health needs.
By being mindful and informed, you can provide your dog with a tasty treat that supports their well-being. Remember, your veterinarian is a valuable resource in making the best choices for your pet's diet.
Introduction
Navigating the world of pet nutrition can be daunting for dog owners. Have you ever worried about your dog's health when introducing new foods? This concern is especially relevant when considering vibrant fruits like pomegranate. Not only is this fruit a nutritional powerhouse, packed with vitamins and antioxidants, but it also raises important questions about safety and potential health risks for dogs.
As pet owners seek to enhance their furry friends' diets, understanding the balance between the benefits and precautions of feeding pomegranate becomes crucial. Can dogs truly enjoy this superfood, or does it pose hidden dangers? By exploring these questions together, we can ensure that your beloved companion enjoys a healthy and happy life.
Understand the Nutritional Value of Pomegranates for Dogs
Have you ever worried about your dog's health? When considering if can dogs eat pomegranate, it's important to note that pomegranates can be a wonderful addition to your canine's diet, acting as a powerhouse of nutrition. They are packed with vitamins C and K, fibre, and antioxidants. These antioxidants play an essential role in combating oxidative stress, which can be particularly beneficial for older dogs or those experiencing joint issues.
Moreover, the fibre found in pomegranates aids in digestion, promoting a healthy gut. However, it's crucial to consider if can dogs eat pomegranate when introducing this fruit into your dog's diet with care. While pomegranates offer significant wellness benefits, understanding their specific nutritional components is vital, especially for dogs with pre-existing medical conditions.
Moderation is key. Excessive consumption can lead to digestive upset due to the high tannin levels present in the fruit. In addition, seeking advice from a veterinarian can help ensure that these fruits align with your dog's dietary needs, ultimately enhancing their overall health and well-being. Remember, your dog's health is paramount, and a little guidance can go a long way!

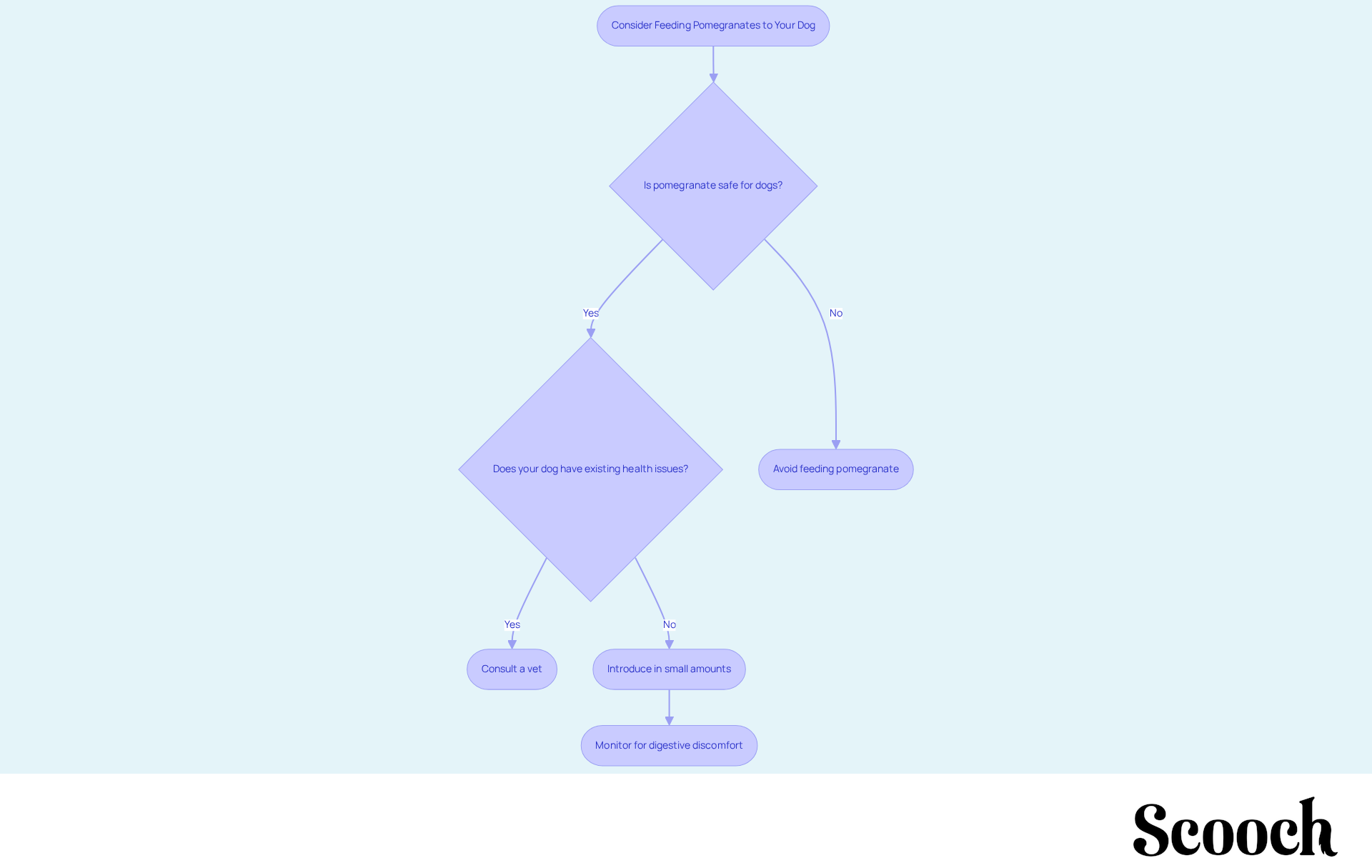
Evaluate Risks and Precautions Before Feeding Pomegranates
As a dog owner, have you ever worried about your furry friend's health? Before adding pomegranate to your dog's diet, it's essential to determine if dogs can eat pomegranate and understand the potential risks involved. While this fruit may seem appealing, the question of whether dogs can eat pomegranate arises, as the kernels can cause digestive difficulties for some dogs, leading to gastrointestinal issues such as vomiting and diarrhoea.
The tough texture of the seeds may irritate your dog's digestive system. In larger amounts, these seeds could result in severe complications like intestinal blockage. The skin, outer layer, and seeds of the pomegranate can create life-threatening obstructions in canines. Moreover, the skin and rind of the pomegranate are toxic to dogs, which raises the question of whether dogs can eat pomegranate, as they should never be consumed due to serious health risks.
Always consult your veterinary surgeon before introducing new foods into your dog's diet, especially if your pet has existing medical conditions. Your veterinary surgeon can provide tailored advice based on your dog's health history. When presenting this fruit, start with small quantities and monitor for signs of digestive discomfort. It's recommended to introduce new foods gradually. Remember, as Dr. Jerry Klein wisely states, "Just because you can, doesn’t mean you should."
Additionally, be cautious with small dogs or those that tend to eat quickly, as the parts of this fruit can pose a choking hazard. Your dog's well-being is of utmost importance, and taking these precautions can ensure they stay healthy and happy.

Prepare and Serve Pomegranates Safely to Your Dog
Have you ever worried about your dog's health when asking yourself, can dogs eat pomegranate when introducing new foods? It's a common concern for many dog owners. To safely prepare fruit for your furry friend, start by extracting the arils—the juicy components that provide nutritional benefits. These arils are the healthiest part of the fruit for dogs, packed with essential nutrients.
Before serving, rinse the arils thoroughly to eliminate any pesticides or contaminants. When introducing the fruit, do so gradually by offering just one or two pieces at first. This allows you to observe your dog's response for any signs of discomfort. Although pomegranate arils are non-toxic, their hard texture can sometimes irritate the digestive system, raising the concern of can dogs eat pomegranate.
If your dog enjoys the seeds without any adverse effects, you can slowly increase the quantity. Always supervise your dog during this process to prevent choking and ensure a safe eating experience. Moreover, it's wise to check with your veterinarian before adding new foods to your dog's diet, especially regarding whether can dogs eat pomegranate, as they may have specific recommendations based on your pet's health condition. Your dog's well-being is important, and taking these steps can help ensure they enjoy their treats safely.

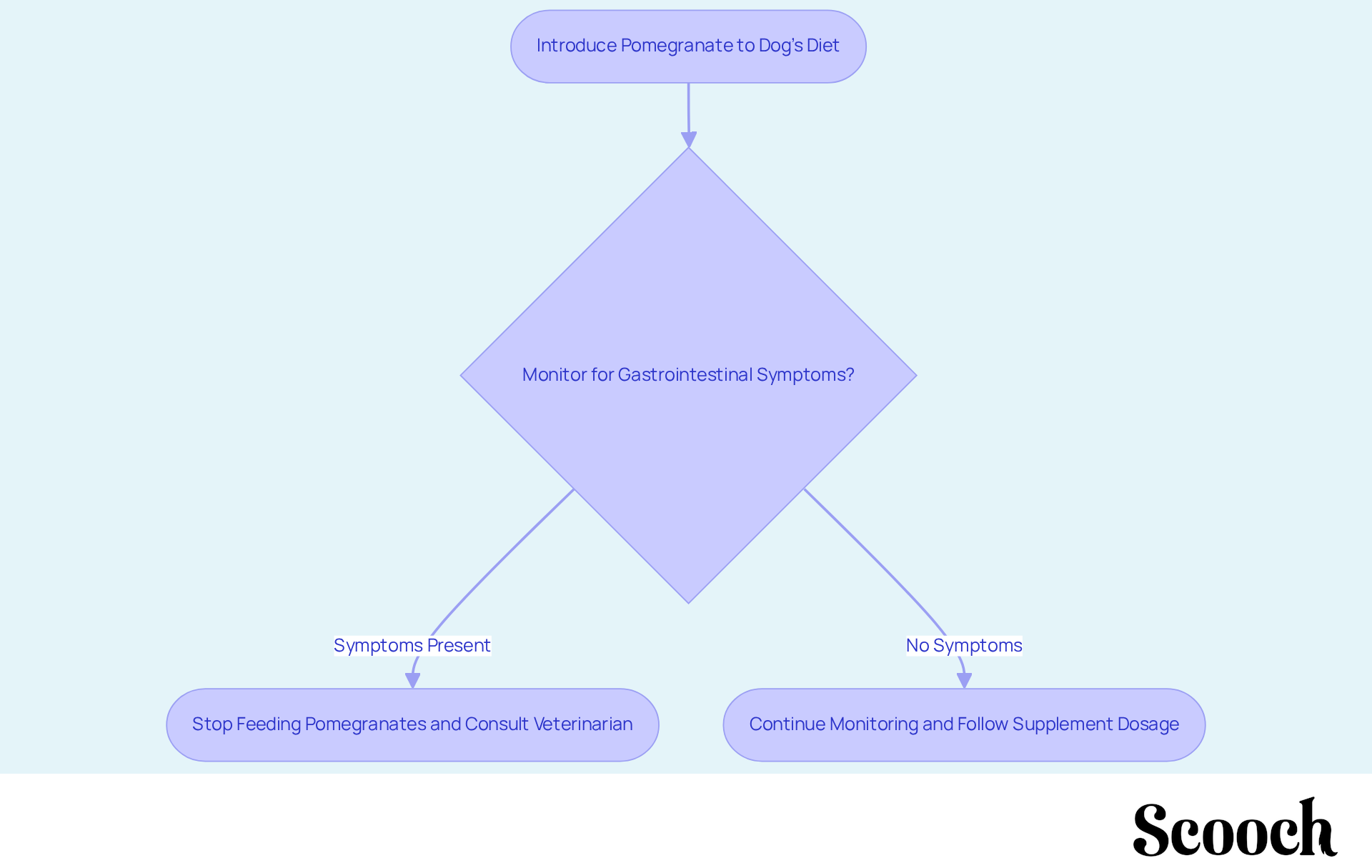
Monitor Your Dog's Health After Introducing Pomegranates
Have you ever worried about your dog's health when considering dietary changes? When adding new fruits to your dog's diet, such as pomegranate, it's essential to consider the question of can dogs eat pomegranate and observe their health carefully. Scooch's supplements are designed to support dogs from 12 weeks old, making them suitable for younger dogs as you navigate these dietary adjustments. Moreover, all of Scooch's supplements are hypoallergenic and free of grains and wheats, making them a great option for sensitive pups.
It's important to watch for signs of gastrointestinal upset, which may include:
- Vomiting
- Diarrhoea
- Decreased appetite
- Unusual behaviour
- Signs of dehydration such as dry gums and lethargy
These symptoms can indicate food intolerance or adverse reactions to the new food. If your dog exhibits any of these signs, stop feeding them pomegranates immediately and consult your veterinarian for guidance, especially to ask if can dogs eat pomegranate.
Routine wellness cheque-ins are crucial, as each dog may respond uniquely to dietary adjustments depending on their specific wellness requirements and sensitivities. It's advisable to introduce new foods gradually to minimise the risk of gastrointestinal upset. For optimal results, follow the dosage and timing recommendations provided with Scooch's supplements, ensuring your dog receives the best support for their health.

Conclusion
Have you ever worried about your dog's health? Pomegranates can indeed be a nutritious addition to your dog's diet, offering a wealth of vitamins, antioxidants, and fibre that can enhance overall health. However, careful consideration and moderation are essential to ensure that this fruit contributes positively to your dog's well-being. Understanding the potential risks, such as digestive upset from the seeds and the toxicity of the skin, is crucial for responsible pet ownership.
Moreover, it's important to introduce pomegranates gradually. Monitoring your dog's reaction and consulting with a veterinarian before making dietary changes can help ensure a positive experience. Key points to consider include the nutritional benefits of pomegranates, the risks associated with improper feeding, and safe preparation methods to maximise health benefits while minimising potential hazards. By following these guidelines, dog owners can make informed decisions that prioritise their pets' health.
In conclusion, the journey of incorporating pomegranates into your dog's diet should be approached with care and knowledge. By being vigilant and proactive in monitoring your dog's health, you can enjoy the benefits of this superfood while safeguarding your furry companion from any adverse effects. Embracing a thoughtful approach to canine nutrition not only enhances your dog's diet but also strengthens the bond of trust and care between you and your pet.
Frequently Asked Questions
Can dogs eat pomegranates?
Yes, dogs can eat pomegranates as they can be a nutritious addition to their diet, providing vitamins C and K, fibre, and antioxidants.
What nutritional benefits do pomegranates offer for dogs?
Pomegranates are packed with vitamins C and K, fibre, and antioxidants, which help combat oxidative stress and promote a healthy gut.
Why are antioxidants important for dogs?
Antioxidants help combat oxidative stress, which can be particularly beneficial for older dogs or those experiencing joint issues.
How does fibre in pomegranates benefit dogs?
The fibre found in pomegranates aids in digestion and promotes a healthy gut.
Are there any precautions to consider when feeding pomegranates to dogs?
Yes, moderation is key. Excessive consumption can lead to digestive upset due to the high tannin levels in the fruit.
Should I consult a veterinarian before adding pomegranates to my dog's diet?
Yes, it is advisable to seek advice from a veterinarian to ensure that pomegranates align with your dog's dietary needs, especially if they have pre-existing medical conditions.
List of Sources
- Understand the Nutritional Value of Pomegranates for Dogs
- Can Dogs Eat Pomegranate? - PetLab Co (https://thepetlabco.com/learn/dog/nutrition/pomegranate-dog?srsltid=AfmBOopOgktCrviNDP_addN425mP0zCcuK0FwSVttHAqTLJwSr3j3F6H)
- Unleashing the Power of Pomegranate: A Superfood Boost for Your Furry (https://harringtonspetfood.com/blogs/pet-advice/unleashing-the-power-of-pomegranate-a-superfood-boost-for-your-furry-friends-well-being?srsltid=AfmBOoowAk8VpKYbzkWcEvEb2mvKSJqFClrTfJLUgW3hZvYPBqTxsXyu)
- Can Dogs Eat Pomegranate? (https://rover.com/uk/blog/can-dogs-eat-pomegranate)
- Can Dogs Eat Pomegranate? Everything You Need to Know | Grub Club (https://mygrubclub.com/blogs/pet-welfare/can-dogs-eat-pomegranate-everything-you-need-to-know?srsltid=AfmBOooLkSnWYkR17OpDxq7byM6tAZ-acnbRnOK25IIfRA68q2uSNb0M)
- Can Dogs Eat Pomegranate? (https://volharddognutrition.com/blog/can-dogs-eat-pomegranate?srsltid=AfmBOopIPJ7C06aKyr2sgC6ORTW-wQN3tSj3ekyIFcw6IzYtFu79Xa2F)
- Evaluate Risks and Precautions Before Feeding Pomegranates
- Can Dogs Eat Pomegranate? 3 Risks of Pomegranates for Dogs - 2025 - MasterClass (https://masterclass.com/articles/can-dogs-eat-pomegranate)
- Can Dogs Eat Pomegranate? (https://petmd.com/dog/nutrition/can-dogs-eat-pomegranate)
- Can Dogs Eat Pomegranate? (https://volharddognutrition.com/blog/can-dogs-eat-pomegranate?srsltid=AfmBOor_8fT96C0THMDnnQPm33fvqAsALEbojRxZ9PjICa6-7nl824Mj)
- (https://akc.org/expert-advice/nutrition/can-dogs-eat-pomegranates)
- Can Dogs Eat Pomegranate? Everything You Need to Know | Grub Club (https://mygrubclub.com/blogs/pet-welfare/can-dogs-eat-pomegranate-everything-you-need-to-know?srsltid=AfmBOopekATFFIjMgU4kT-0e8C5sja09IFyhyqho20KXpQocWQAwgMHl)
- Prepare and Serve Pomegranates Safely to Your Dog
- Can Dogs Eat Pomegranate? (https://volharddognutrition.com/blog/can-dogs-eat-pomegranate?srsltid=AfmBOoqrHJWnYLMnKFkiYmHlzlNZvxTAKbPDkQqyiasOZD_rhRGdBmFB)
- Can Dogs Eat Pomegranate? (https://rover.com/uk/blog/can-dogs-eat-pomegranate)
- (https://akc.org/expert-advice/nutrition/can-dogs-eat-pomegranates)
- Can Dogs Eat Pomegranate Safely? (https://a-z-animals.com/blog/can-dogs-eat-pomegranate-safely)
- Can Dogs Eat Pomegranate? (https://petmd.com/dog/nutrition/can-dogs-eat-pomegranate)
- Monitor Your Dog's Health After Introducing Pomegranates
- Gastroenteritis (stomach upset) in dogs (https://pdsa.org.uk/pet-help-and-advice/pet-health-hub/conditions/gastroenteritis-stomach-upset-in-dogs)
- Recognizing Signs of Gastrointestinal Upset in Dogs and Cats (https://crystalcreekvet.com/blog/recognizing-signs-of-gastrointestinal-upset-in-dogs-and-cats)
- Upset Stomach in Dogs: Signs and What To Do (https://petmd.com/dog/conditions/digestive/upset-stomach-dogs)
- Canine Gastroenteritis: Symptoms and Recovery Tips - Veteris (https://veteris.co.uk/petcare-advice/canine-gastroenteritis-symptoms-and-recovery-tips)
- Vets warn dog owners about rise in mystery autumn illness - Dogs Today Magazine (https://dogstodaymagazine.co.uk/2025/10/24/vets-warn-dog-owners-about-rise-in-mystery-autumn-illness)
Scooch health