10 Natural Dog Probiotics for Optimal Canine Health
Overview
As a dog owner, have you ever worried about your furry friend's health? It's a common concern, and one that many of us face. Natural dog probiotics can be a vital part of ensuring your canine companion thrives. These beneficial microorganisms are essential for optimal canine health, as they improve digestion, boost immunity, and enhance overall well-being.
Moreover, these probiotics play a crucial role in maintaining a balanced gut microbiome. This balance is vital for addressing common health issues in dogs, which in turn supports their physical and emotional wellness. By incorporating natural probiotics into your dog's diet, you can help them lead a healthier, happier life.
Imagine seeing your dog full of energy, enjoying their daily walks, and playing joyfully. This is the kind of transformation that natural probiotics can help achieve. So, why not take a step toward better health for your beloved pet? Consider exploring the options available to you and give your dog the support they need to flourish.
Introduction
As pet owners, we often find ourselves deeply concerned about the health of our beloved canine companions. Have you ever worried about your dog's well-being, particularly when it comes to digestive issues? These concerns can weigh heavily on our hearts, as we want nothing but the best for our furry friends. Fortunately, natural dog probiotics have emerged as a powerful solution, offering a plethora of benefits that can enhance gut health and immune function.
With so many options available, how can we determine which probiotics will best support our dogs? This article explores ten top natural dog probiotics, highlighting their unique advantages. By understanding how these probiotics contribute to a healthier, happier life for our dogs, we can make informed choices that truly support their well-being. Let's dive in and discover the best ways to nurture our canine companions together.
Scooch: Personalized Probiotic Supplements for Dog Gut Health
Have you ever worried about your dog's health? It's a common concern for many pet owners, especially when it comes to digestive issues like diarrhoea and gas. Scooch understands these worries and offers a variety of customised supplements specifically formulated to improve canine digestive wellness.
Each product is crafted with high-quality, vet-approved ingredients that effectively address these digestive challenges. With advantageous microorganisms, Scooch's formula supports a balanced gut microbiome, healthy digestion, improved nutrient absorption, and immune defence—ensuring your pup feels great from the inside out.
The subscription model provided by Scooch guarantees that dog owners receive customised supplements tailored to their pets' specific wellness needs. This not only promotes optimal gut function and overall digestive comfort but also simplifies the process of caring for your furry family member. It's no wonder that 70% of American households had animals by 2021, reflecting the growing trend of treating pets as cherished family members.
Moreover, research shows that probiotics can greatly enhance digestive well-being. Many dogs experience improved gut microbiota variety and decreased bloating and gas within weeks of beginning supplementation. By combining technology and veterinary knowledge, Scooch empowers dog owners to proactively oversee their pets' well-being, making it a favoured option for those seeking effective and convenient solutions.
Take the first step towards ensuring your dog's digestive health today with Scooch's tailored supplements. Your furry friend deserves to feel their best!
PetMD: Understanding Probiotics and Their Benefits for Dogs
Have you ever worried about your dog's health? Consuming adequate amounts of natural dog probiotics, which are live microorganisms, can provide significant advantages to your furry friend's well-being. These helpful bacteria play a vital role in sustaining a balanced gut microbiome, essential for optimal digestion and immune performance in canines. Studies suggest that beneficial bacteria can greatly enhance digestive well-being, tackling common issues like diarrhoea, allergies, and inflammatory disorders. For instance, research has indicated that certain beneficial strains can improve nutrient uptake and digestive effectiveness, leading to better overall wellness for dogs.
The significance of gut wellness cannot be overstated. A well-balanced microbiome supports not only digestive processes but also the immune system, reducing the risk of infections and chronic inflammation. In fact, beneficial bacteria have been associated with enhanced immune responses, with certain strains showing the capacity to adjust immune function and reduce allergic reactions. As pet guardians increasingly emphasise their canines' wellness, adding natural dog probiotics into their diets emerges as a natural and effective approach for enhancing well-being and addressing medical concerns.
Moreover, with the animal supplement market expected to expand considerably, understanding the advantages of these products is increasingly pertinent for dog owners aiming to improve their companions' well-being. By considering natural dog probiotics, you can take a proactive step towards ensuring your dog's health and happiness.

Dogs Naturally Magazine: Top Probiotic Recommendations for Dogs
Have you ever worried about your dog's health? As a loving pet owner, it's natural to seek the best for your furry friend. Dogs Naturally Magazine emphasises several leading products for dogs, focusing on those that are made from natural dog probiotics and formulated by veterinarians. These suggestions address specific wellness concerns, such as digestive problems and allergies, ensuring that you can choose effective support tailored to your pet's needs.
Moreover, the market for veterinary-formulated beneficial bacteria is growing, with a significant portion attributed to natural dog probiotics that prioritise high-quality, natural ingredients. For instance, Nutramax Proviable-DC is frequently recommended by veterinarians; it includes seven strains of bacteria and 5 billion CFUs, making it a reliable option for maintaining digestive well-being. In addition, products like Vital Planet Flora Dog Probiotic, which offers 20 billion CFUs and ten expert-recommended strains, exemplify the trend toward premium, natural dog probiotics formulations.
Real-life examples highlight the effectiveness of these beneficial bacteria. Studies indicate that high CFU lactic acid varieties can significantly assist dogs suffering from diarrhoea, potentially reducing recovery time by half. By selecting items from trustworthy providers, you can ensure that you are offering your pet the finest possible digestive support. This aligns with the increasing demand for natural dog probiotics and other effective wellness solutions in the pet care industry. Remember, your dog deserves the best, and with the right choices, you can help them thrive.

HolistaPet: Easy Homemade Probiotics for Dogs
Have you ever worried about your dog's health? As a loving pet owner, it's natural to seek the best for your furry friend. While HolistaPet offers simple recipes for homemade supplements, Scooch presents a convenient solution with its vet-formulated pet wellness chews. These chews are crafted with natural ingredients like potato flake, chickpea, and green tea extract, all aimed at enhancing your dog's digestive health.
Research shows that natural dog probiotics, such as those found in Scooch's chews, can significantly improve digestion, support immune function, and alleviate issues such as allergies and digestive disturbances. By choosing Scooch's chews, you can ensure your pet receives optimal nutrition without preservatives, thanks to the high-quality ingredients used in these products. Many dog owners have shared success stories, noting significant improvements in their pets' overall wellness after incorporating Scooch's chews into their diets.
For instance, studies indicate that 70% of pets find probiotics beneficial for healthy digestion. Numerous owners have reported decreased digestive issues and enhanced vitality after introducing natural dog probiotics. Moreover, the natural dog probiotics found in Scooch's chews not only assist digestion but also help regulate inflammation and strengthen the immune system, making them particularly valuable for pets with specific health concerns.
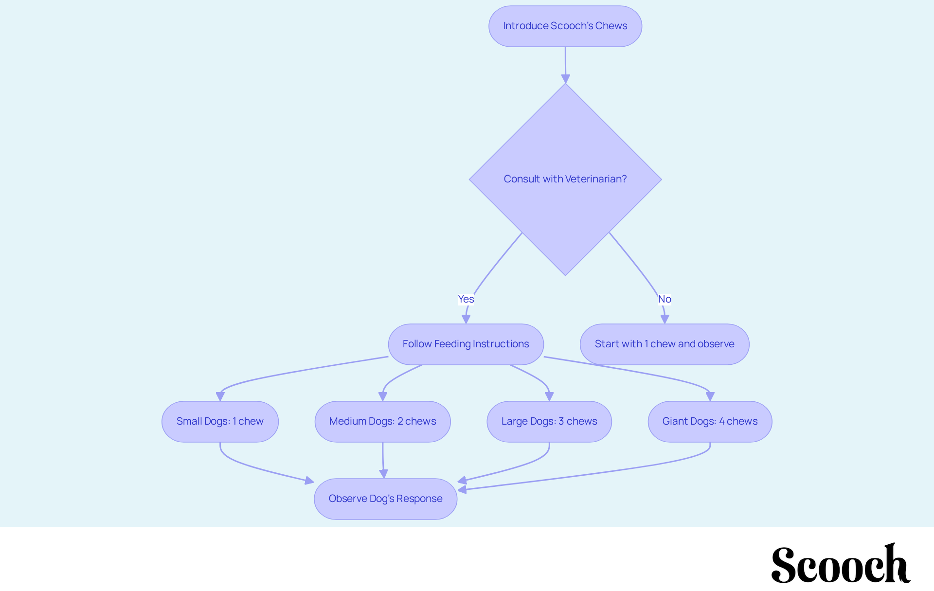
The suggested feeding instructions for Scooch's chews are straightforward:
- For small canines under 9 kg, give 1 chew.
- For medium canines 10-18 kg, 2 chews.
- For large canines 18-36 kg, 3 chews.
- For giant canines over 36 kg, 4 chews, with 1 chew per 9 kg administered twice daily.
However, it is essential to consult with your veterinary before introducing any new supplements to ensure they are suitable for your dog's unique needs.
Finally, while beneficial bacteria are generally safe, some dogs may experience digestive discomfort or changes in appetite. It's wise to introduce these chews gradually to prevent any potential concerns. Your dog's health and happiness are worth every effort!

Natural Dog: The Ultimate Guide to Probiotics for Canine Health
Have you ever worried about your dog's health? Natural Dog's extensive manual on natural dog probiotics delves into the various types of beneficial bacteria that can significantly enhance canine well-being. Probiotics, for instance, are known to improve digestion, boost immunity, and even positively influence mood. Research shows that dogs taking beneficial bacteria can experience a remarkable 35% rise in helpful intestinal microorganisms within just six weeks, underscoring their effectiveness in promoting digestive wellness.
Moreover, real-life instances illustrate the profound impact of beneficial bacteria on canine health. Take, for example, Natasha Matanle's cockapoo, Vinnie. After facing serious medical issues, Vinnie made significant strides once beneficial powder was added to his diet. This transformation not only stabilised his condition but also reshaped Matanle's perspective on dog ownership.
It's essential to choose premium, veterinarian-designed natural dog probiotics to ensure optimal wellness advantages for your furry friend. Experts emphasise that these products should contain live, active cultures specifically formulated for canines. Given that about 70% of a dog's immune system resides in the gastrointestinal tract, maintaining a balanced microbiome is crucial. Probiotics play a vital role in restoring this balance, enhancing overall well-being and resilience against infections.
Veterinary experts advocate for the inclusion of natural dog probiotics as part of a holistic wellness approach for dogs. They highlight that while many products are available, not all are created equal. Therefore, selecting those backed by research and formulated by experts is vital. This approach not only supports digestive health but also contributes to a happier, more stable pet.

Paw CBD: Natural Probiotics for Enhanced Canine Health
Have you ever worried about your dog's health? The combination of natural dog probiotics and CBD oil offers considerable advantages for dogs, especially in supporting digestive function and promoting relaxation. Scooch's natural dog probiotics, along with prebiotics and postbiotics, play a crucial role in maintaining a balanced gut microbiome, which is essential since approximately 70% of the immune system resides in the gut. When combined with CBD, known for its calming properties, this duo can effectively address multiple health issues, including anxiety and digestive disturbances. Moreover, it helps reduce bloating and gas, enhancing overall digestive comfort.
For instance, certain beneficial bacterial strains like:
- Lactobacillus plantarum
- Bifidobacterium longum
assist in managing inflammatory bowel disease and food sensitivities. In addition, Scooch's formulations with natural dog probiotics improve nutrient absorption and promote regular bowel movements, decreasing the likelihood of gastrointestinal discomfort.
Real-world examples illustrate the effectiveness of this approach. Numerous pet owners have reported enhancements in their animals' overall health after adding both Scooch's supplements and CBD to their diets. Dogs experiencing anxiety during stressful situations, such as travel or changes in environment, have shown marked improvements in behaviour and comfort levels when both supplements are used together.
Veterinary specialists support this comprehensive method, observing that the combined effects of Scooch's beneficial bacteria and CBD can result in a more balanced and healthier way of life for canines. It is crucial for pet owners to consult with a veterinarian before starting CBD to ensure responsible use and safety. To effectively incorporate Scooch's products into their pets' diets, pet owners can start with a small dosage and gradually increase it while monitoring their pet's response. This way, they can ensure their furry friends thrive both physically and emotionally.

The Pet Lab Co.: Top Natural Sources of Probiotics for Dogs
Have you ever worried about your dog's health? As a loving pet owner, it's natural to seek the best for your furry friend. The Pet Lab Co. highlights several leading natural dog probiotics sourced from fermented foods like sauerkraut, kimchi, and yoghurt. These foods not only provide beneficial bacteria but also contain essential nutrients that promote overall well-being.
Incorporating natural dog probiotics into your pet's diet can significantly improve gut health. Moreover, they offer a delightful variety of flavours that many canines truly appreciate. By making these simple additions, you can enhance your dog's diet and support their health in a nurturing way. Why not explore these options and see the positive impact they can have on your beloved companion?
Pooch and Mutt: Exploring the Gut-Brain Connection in Dogs
Have you ever worried about your dog's health? The gut-brain link in canines is an intriguing area of research that highlights how significantly gut well-being can influence behaviour and mood. Studies indicate that a balanced gut microbiome is essential for maintaining not only physical health but also emotional stability in dogs. Natural dog probiotics are key players in this process, as they enhance the population of beneficial bacteria in the gut, leading to improved mental well-being.
Recognising this vital connexion, Scooch has introduced specialised canine wellness supplements, developed in collaboration with veterinary professionals, to address common dog wellness concerns, particularly those related to gut health. A lack of beneficial bacteria in a dog's digestive system can result in poor nutrient absorption, which further impacts their overall well-being. Moreover, research has shown that canines facing behavioural challenges, such as anxiety and aggression, often experience significant improvements when their digestive health is prioritised through proper nutrition and supplementation.
By incorporating natural dog probiotics, which provide beneficial bacteria, into their pets' diets, dog owners can enhance their furry companions' overall well-being, potentially reducing anxiety-related behaviours and fostering a calmer demeanour. This comprehensive approach to pet care underscores the importance of digestive health as a foundation for both physical and emotional wellness in dogs, showcasing the therapeutic potential of natural dog probiotics and beneficial bacteria in enhancing canine health.
In addition, Scooch is committed to sustainability, ensuring that their eco-friendly products not only promote pet well-being but also contribute positively to the environment. Together, we can support our beloved pets in leading healthier, happier lives.

PMC: Scientific Insights on Probiotics and Dog Health
As a dog owner, have you ever worried about your furry friend's health? It's a common concern, especially when it comes to ensuring they receive the best nutrition. The good news is that natural dog probiotics, which are beneficial bacteria, play a crucial role in your dog's well-being. Studies show that natural dog probiotics can significantly improve digestive health and boost immune function due to their helpful microorganisms.
Scooch understands these needs and has developed vet-formulated supplements that are not only effective but also delicious. With enticing flavours like peanut butter and coconut, these supplements are perfect for canines from 12 weeks old. Imagine your dog enjoying a tasty treat while receiving the health benefits they deserve.
Moreover, this evidence-driven approach provides peace of mind for tech-savvy pet owners. By incorporating Scooch's tasty, hypoallergenic natural dog probiotics into your pet's diet, you are strongly supporting their daily care. It's a simple yet impactful way to enhance your dog's health and happiness.
So why wait? Take the first step towards nurturing your dog's well-being by exploring Scooch's offerings today. Your beloved pet will thank you!
Holistic Pet: Specialized Probiotic Products for Dogs
Have you ever worried about your dog's health? At Holistic Pet, we understand the concerns that come with caring for your furry friend. Our varied range of targeted supplements, which include natural dog probiotics, is specifically designed for canines facing different health challenges, such as allergies, digestive problems, and skin issues. These beneficial bacteria are carefully formulated to meet the unique needs of each dog, offering focused support that can significantly enhance their quality of life.
For instance, dogs suffering from allergies may benefit from specific probiotic strains that help modulate immune responses and restore gut balance, alleviating their symptoms. Moreover, natural dog probiotics can enhance digestion and nutrient absorption, which is essential for canines with gastrointestinal sensitivities. By including vital nutrients like Zinc and Vitamin C from sources such as pumpkin, we can further enhance skin health by supporting collagen levels and tissue repair, resulting in strong, supple skin.
Have you considered how environmental factors might affect your dog's skin? Quercetin and Grape Seed Extract play a vital role in defending against environmental damage, making them particularly beneficial for canines with skin sensitivities. When choosing supplements, it’s important for pet owners to consider the specific wellness issues their pets encounter. Consulting with a veterinarian can provide valuable insights into which strains are most effective for particular conditions.
For example, natural dog probiotics like Lactobacillus and Bifidobacterium strains have been shown to aid immune function and reduce inflammation, making them suitable for dogs with allergic reactions. Real-world instances highlight the effectiveness of these specialised supplements; many dogs have experienced notable improvements in their symptoms after regular use.
By opting for natural dog probiotics, dog owners can address immediate health concerns while also promoting long-term wellness, ensuring their pets lead healthier, happier lives. Take the first step towards better health for your canine companion today.

Conclusion
Have you ever worried about your dog's health? Natural dog probiotics can be a game-changer, enhancing your furry friend’s well-being and addressing common digestive challenges. By incorporating these beneficial microorganisms into your dog's diet, you can promote a balanced gut microbiome, which is essential for digestion, nutrient absorption, and immune function. This growing awareness among pet owners reflects a heartfelt commitment to prioritising their pets' health.
The benefits of natural dog probiotics are numerous and compelling. From personalised supplements like Scooch's vet-approved formulations to homemade options and the latest research on gut health, it’s evident that probiotics can significantly alleviate digestive issues, boost immunity, and even positively influence your dog's mood and behaviour. Real-life examples and expert recommendations reinforce the effectiveness of these products, highlighting the importance of choosing high-quality, veterinarian-formulated options for optimal results.
Ultimately, prioritising your canine companion's health by including natural dog probiotics can lead to a happier, healthier life. As you explore the various options available—from supplements to natural food sources—you can take proactive steps to ensure your dog thrives. Embracing the power of probiotics is not just a choice; it’s an essential investment in the long-term well-being of your beloved pet.
Frequently Asked Questions
What are Scooch supplements designed for?
Scooch supplements are specifically formulated to improve canine digestive wellness, addressing issues like diarrhoea and gas.
What ingredients are used in Scooch products?
Each Scooch product is crafted with high-quality, vet-approved ingredients that support a balanced gut microbiome and healthy digestion.
How does Scooch's subscription model work?
Scooch offers a subscription model that ensures dog owners receive customised supplements tailored to their pets' specific wellness needs.
What benefits do probiotics provide for dogs?
Probiotics help sustain a balanced gut microbiome, improve digestion, enhance nutrient absorption, and boost immune defence in dogs.
How quickly can dogs see improvements from probiotics?
Many dogs experience improved gut microbiota variety and decreased bloatedness and gas within weeks of starting probiotic supplementation.
Why is gut health important for dogs?
A well-balanced gut microbiome supports optimal digestion and immune performance, reducing the risk of infections and chronic inflammation.
What are some recommended probiotic products for dogs?
Recommended products include Nutramax Proviable-DC, which contains seven strains of bacteria, and Vital Planet Flora Dog Probiotic, which offers 20 billion CFUs and ten strains.
How can natural dog probiotics help with specific health concerns?
Natural dog probiotics can help tackle common issues like diarrhoea, allergies, and inflammatory disorders by improving nutrient uptake and digestive effectiveness.
What is the trend in the pet supplement market regarding probiotics?
The market for veterinary-formulated beneficial bacteria is growing, with an increasing demand for natural dog probiotics that prioritise high-quality ingredients.
List of Sources
- Scooch: Personalized Probiotic Supplements for Dog Gut Health
- PETSUPLUS Dog Probiotics for gut health. Dog Probiotic Supplements. Pre and Probiotics for Dogs. Support digestive health, rebalance gut microbiome, aid digestion & boost the immune system. 120 Chews : Amazon.co.uk: Pet Supplies (https://amazon.co.uk/PETSUPLUS-Probiotics-Probiotic-Supplements-microbiome/dp/B0D2XV5JF3)
- Probiotics for Dogs: Does Your Dog Need Them? (https://petmd.com/dog/general-health/probiotics-dogs-what-you-need-know)
- Gut Probiotics and Health of Dogs and Cats: Benefits, Applications, and Underlying Mechanisms - PMC (https://pmc.ncbi.nlm.nih.gov/articles/PMC10609632)
- Influence of Probiotic Supplementation on Health Status of the Dogs: A Review (https://mdpi.com/2076-3417/11/23/11384)
- Probiotics, Prebiotics, and Other Gut Health Supplements for Dogs (https://embarkvet.com/resources/gut-health-supplements-for-dogs)
- PetMD: Understanding Probiotics and Their Benefits for Dogs
- What evidence and research is there that probiotics work? (https://protexin.com/gut-club/what-evidence-and-research-is-there-that-probiotics-work)
- Do probiotics for dogs work? Owners follow gut instinct (https://thetimes.com/uk/science/article/probiotic-supplements-dogs-pets-bpr7fkmh3)
- 7 Best Probiotic For Dogs in 2025: A Vet’s Most Complete and Honest Review (https://petjope.com/blogs/ingredients/best-probiotic-for-dogs?srsltid=AfmBOor8d0tINiEDiEOJPNkW2QgRtsCD3bmAmAtj6lA0wloFS96R07Lg)
- Influence of Probiotic Administration in Canine Feed: A Comprehensive Review (https://mdpi.com/2306-7381/12/5/449)
- Probiotic blend may benefit obese dogs’ health (https://petfoodindustry.com/nutrition/research-notes/article/15737909/probiotic-blend-may-benefit-obese-dogs-health)
- Dogs Naturally Magazine: Top Probiotic Recommendations for Dogs
- The best probiotics for dogs can improve digestive health — our top picks contain vet-recommended ingredients (https://businessinsider.com/guides/pets/best-probiotics-for-dogs)
- Pet Probiotics Market Size, Share, Growth Report 2024-2031 (https://datamintelligence.com/research-report/pet-probiotics-market)
- Dog Probiotics: How To Waste Money (https://dogsnaturallymagazine.com/probiotics-how-to-waste-money-on-your-dog)
- Dog Probiotics Market Size, Share, Opportunities & Forecast- 2033 (https://datahorizzonresearch.com/dog-probiotics-market-58061)
- HolistaPet: Easy Homemade Probiotics for Dogs
- Probiotics for Dogs: Does Your Dog Need Them? (https://petmd.com/dog/general-health/probiotics-dogs-what-you-need-know)
- Homemade Probiotics For Dogs: Their Benefits and Recipes (https://total.vet/homemade-probiotics-for-dogs?srsltid=AfmBOooFyRGYuQT5ko3lIey7DH37U5UMUajnQCGW-xPjvdXFtTmZ9eYI)
- 10 Signs Your Dog Needs Probiotics (https://honestpaws.com/blogs/probiotics/how-do-i-know-if-my-dog-needs-probiotics)
- Homemade Probiotics for Dogs - Natural Health (https://bonza.dog/2025/01/homemade-probiotics-for-dogs-natural?srsltid=AfmBOoq4w6sUMWmggkS24HGgzCsKvJRL8xUfWcHDQrUwml34ABNnvHc1)
- Homemade Probiotics For Dogs Good for Their Gut Health (https://topdogtips.com/homemade-probiotics-for-dogs)
- Natural Dog: The Ultimate Guide to Probiotics for Canine Health
- Do probiotics for dogs work? Owners follow gut instinct (https://thetimes.com/uk/science/article/probiotic-supplements-dogs-pets-bpr7fkmh3)
- Daily prebiotic and probiotics aim to improve canine gut health | dvm360 (https://dvm360.com/view/daily-prebiotic-and-probiotics-aim-to-improve-canine-gut-health)
- The power of probiotics (https://vet.cornell.edu/departments-centers-and-institutes/riney-canine-health-center/canine-health-information/power-probiotics)
- How Important Is Your Dog's Gut Health? (https://veterinaryformula.com/blogs/news/why-your-dogs-gut-health-is-importan?srsltid=AfmBOopgvn_aHB1H9zkOnhgx3evl0Wo7IfiGjFOY9X2C5c_Kozo7NYnQ)
- Why Probiotics Are a Vital Part of Pet Care: A Veterinarian’s Perspective - Vets Plus, Inc. (https://vetsplus.com/news/why-probiotics-are-a-vital-part-of-pet-care-a-veterinarians-perspective)
- Paw CBD: Natural Probiotics for Enhanced Canine Health
- The Ways CBD Can Improve Your Pet’s Quality of Life (https://chillpaws.com/blogs/news/the-ways-cbd-can-improve-your-pet-s-quality-of-life)
- Discover Best Probiotics for Dogs and Their Benefits (https://k9wellnessguide.com/probiotics-for-dogs-how-they-help-digestion-and-immunity)
- The Pet Lab Co.: Top Natural Sources of Probiotics for Dogs
- Top pet food trends from SUPERZOO 2025 (https://petfoodprocessing.net/articles/19595-top-pet-food-trends-from-superzoo-2025)
- The power of probiotics (https://vet.cornell.edu/departments-centers-and-institutes/riney-canine-health-center/canine-health-information/power-probiotics)
- Urgent warning to pet owners as toxic chemicals found in fake flea treatments (https://gov.uk/government/news/urgent-warning-to-pet-owners-as-toxic-chemicals-found-in-fake-flea-treatments)
- 7 Top Pet Industry Trends (2025 & 2026) (https://explodingtopics.com/blog/pet-industry-trends)
- Foods With Probiotics for Dogs (https://webmd.com/pets/dogs/foods-with-probiotics-for-dogs)
- Pooch and Mutt: Exploring the Gut-Brain Connection in Dogs
- The Relationship between Canine Behavioral Disorders and Gut Microbiome and Future Therapeutic Perspectives - PMC (https://pmc.ncbi.nlm.nih.gov/articles/PMC11273744)
- What’s Your Gut Got to Do With it? (https://magazine.vetmed.ucdavis.edu/news-article-spring-2025/gut-brain-connection)
- The link between gut microbiome and behavior in dogs | dvm360 (https://dvm360.com/view/the-link-between-gut-microbiome-and-behavior-in-dogs)
- How Probiotics Can Influence Dog Behavior (https://fullbuckethealth.com/blogs/news/how-probiotics-can-influence-dog-behavior?srsltid=AfmBOooPGFQX4LSASywNdHefFBVwo48bK5KsI6oGCnZEvGsbPUOCtumF)
- PMC: Scientific Insights on Probiotics and Dog Health
- Do probiotics for dogs work? Owners follow gut instinct (https://thetimes.com/uk/science/article/probiotic-supplements-dogs-pets-bpr7fkmh3)
- 7 Best Probiotic For Dogs in 2025: A Vet’s Most Complete and Honest Review (https://petjope.com/blogs/ingredients/best-probiotic-for-dogs?srsltid=AfmBOopTzXt7d2rqicr5wPxuDT7iHu-ga_2AqpbYQRAwjYCjQF6W5e6X)
- WildGut Pet Supplement Shares Report on Canine Digestive Health Trends and Probiotic Ingredient Transparency (2025) (https://finance.yahoo.com/news/wildgut-pet-supplement-shares-report-192700370.html)
- Gut Probiotics and Health of Dogs and Cats: Benefits, Applications, and Underlying Mechanisms - PMC (https://pmc.ncbi.nlm.nih.gov/articles/PMC10609632)
- Holistic Pet: Specialized Probiotic Products for Dogs
- Probiotics for Dogs: Does Your Dog Need Them? (https://petmd.com/dog/general-health/probiotics-dogs-what-you-need-know)
- Pet Supplements and Probiotics Trends UK 2025 (https://bestpetuk.co.uk/blogs/news/pet-supplements-and-probiotics-are-rising-in-2025-trends?srsltid=AfmBOopZynuUZ6VnjHp2ZApYr0phQwD6S36_Y-_Ar3Epb2L-tFjIwV6q)
- Gut Probiotics and Health of Dogs and Cats: Benefits, Applications, and Underlying Mechanisms - PMC (https://pmc.ncbi.nlm.nih.gov/articles/PMC10609632)
- Gut Health Guide for Dogs | Natural Remedies | Waggel (https://waggel.co.uk/gut-health-guide-for-dogs)
- Influence of Probiotic Administration in Canine Feed: A Comprehensive Review (https://mdpi.com/2306-7381/12/5/449)
Scooch health