9 Essential Insights on Giving Your Dog Paracetamol Safely
Overview
Have you ever worried about your dog's health? The title "9 Essential Insights on Giving Your Dog Paracetamol Safely" highlights a crucial concern for many dog owners: the safe administration of paracetamol and the risks involved. It's important to recognise that paracetamol can be dangerous for dogs due to their unique metabolic processes. This can lead to severe health issues, such as liver failure.
Moreover, consulting a veterinarian before giving any medication is vital. The article emphasises this necessity, illustrating the serious consequences of paracetamol toxicity in dogs. By seeking professional guidance, you can explore safe pain management alternatives that are better suited for your furry friend.
In addition, understanding the potential dangers of common medications is essential for every dog owner. By prioritising your dog's safety and well-being, you can ensure that they receive the best care possible. Always remember, your veterinarian is there to help you navigate these concerns and provide the support you need.
Introduction
As a devoted dog owner, have you ever found yourself worrying about your furry friend's health? Understanding the complexities of canine health is essential, especially when it comes to pain relief options. While paracetamol is a common medication for humans, its use in dogs can be fraught with danger, leading to severe health complications that no pet owner wants to face.
This article aims to provide you with critical insights into the safe administration of paracetamol for dogs. We will explore the potential risks involved, the symptoms of toxicity to watch for, and safer alternatives that can help keep your beloved pet comfortable. It's important to consider what factors to weigh before reaching for human medications, ensuring that your dog receives the best possible care and support.
Scooch: Personalized Health Management for Dogs Needing Pain Relief
As a dog owner, have you ever worried about your furry friend’s health? It’s a common concern, especially when our beloved pets face challenges like pain or recovery from surgery. This is where Scooch steps in, offering a strong subscription service tailored specifically for canine wellness management, particularly for those needing pain relief.
Scooch empowers you with vet-formulated supplements and a user-friendly mobile app for health tracking, allowing you to effectively monitor your pet’s well-being. This proactive approach ensures that your dog receives the essential support they need, whether it’s for managing arthritis or aiding recovery. With Scooch, you gain access to customised solutions that not only enhance your dog’s quality of life but also streamline the overall care process.
Veterinarians emphasise the importance of personalised wellness solutions. They note that tailored care can lead to improved well-being outcomes and greater peace of mind for pet owners like you. As subscription services evolve in 2025, Scooch stands out as an effective model for dog care management, merging technology and veterinary expertise to meet the unique needs of each pet.
Don’t wait to provide your dog with the care they deserve. Explore Scooch today and take the first step toward a healthier, happier life for your beloved companion.
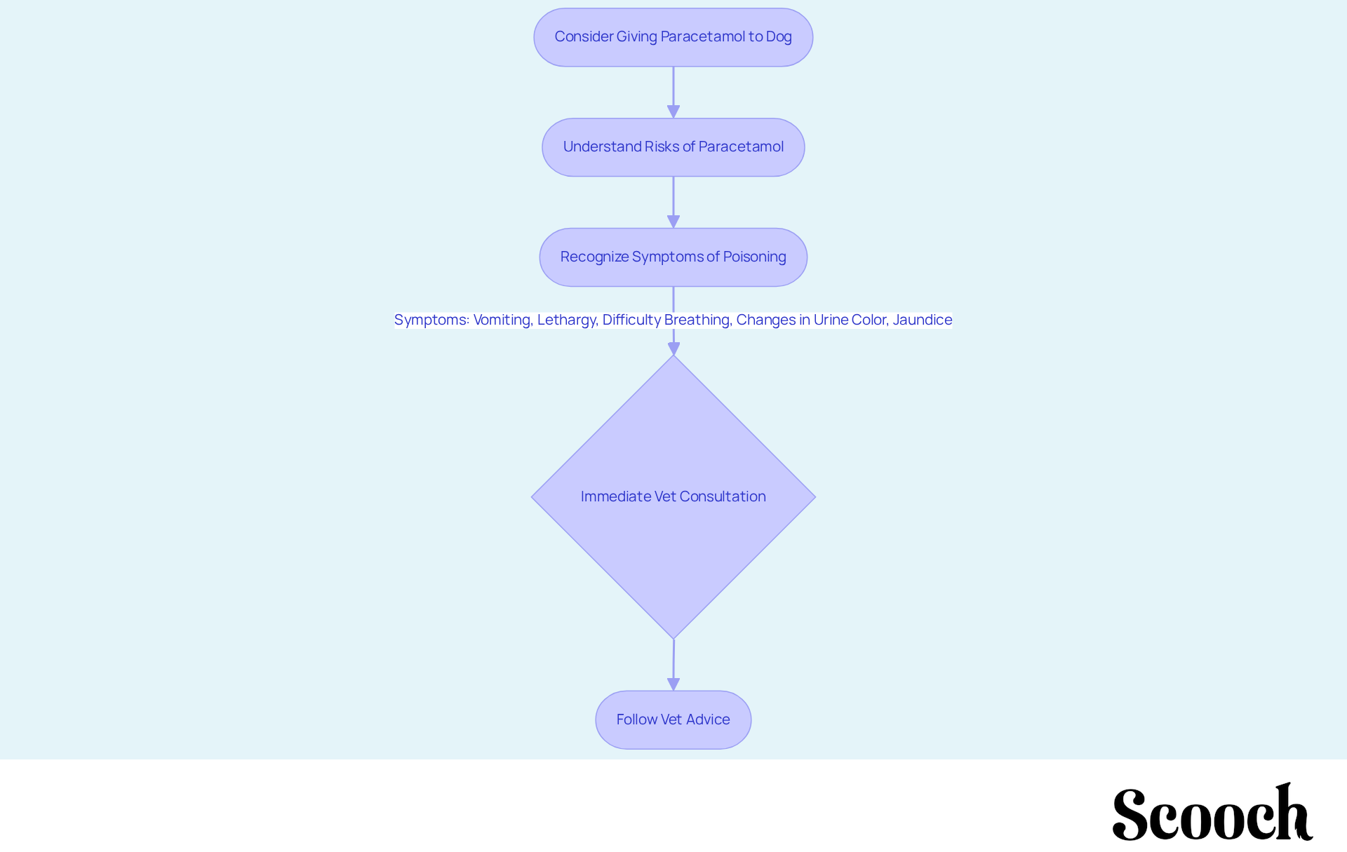
Understanding the Risks of Paracetamol for Dogs
Have you ever worried about your dog's health? Paracetamol, a commonly used pain relief medication for humans, poses significant dangers to our canine friends due to their unique metabolic processes. Unlike people, dogs are particularly vulnerable to paracetamol toxicity, which can lead to serious liver damage and other critical health issues. Recent studies have shown that even minimal doses can trigger toxic reactions, highlighting the need for veterinary guidance before any administration. This is where Scooch's targeted dog health supplements come into play, developed in collaboration with veterinary experts to address common canine health concerns and offer safer alternatives.
Symptoms of paracetamol poisoning in dogs can manifest as:
- Vomiting
- Lethargy
- Difficulty breathing
- Changes in urine colour, such as dark brown or black
In severe cases, dogs may exhibit signs of jaundice, including yellowing of the skin and eyes, indicating significant liver distress. If you notice any of these symptoms, immediate veterinary consultation is essential, as timely intervention can be life-saving. Scooch emphasises the importance of vet-defined wellness checkups in preventing such medical issues, ensuring that pet owners have access to comprehensive care solutions.
Veterinary professionals, including Dr. Onneile Smeaton, a member of the Royal College of Veterinary Surgeons, stress that while my vet told me to give my dog paracetamol, it should never be done without explicit instructions. The toxic dose is estimated to be around 50 to 100 mg per kg of body weight, and the consequences of an overdose can be dire, potentially leading to unconsciousness or even death within days if left untreated. Given these risks, pet owners are strongly advised to keep all human medications out of reach and consult a veterinarian for safer options tailored to their dog's specific medical needs. With Scooch's expert veterinary support and personalised wellness tracking, dog owners can make informed decisions regarding their pets' health and well-being.

Exploring Safe Alternatives to Paracetamol for Dog Pain Relief
Have you ever worried about your dog's health? Managing discomfort in our beloved canines can be a daunting task, especially when my vet told me to give my dog paracetamol. Fortunately, there are several safe alternatives to paracetamol that can help. Non-steroidal anti-inflammatory drugs (NSAIDs) specifically formulated for dogs, such as carprofen and meloxicam, are often prescribed by veterinary surgeons for their effectiveness in reducing inflammation and alleviating pain. These medications are designed to minimise the risk of negative effects that can arise from human drugs like ibuprofen and acetaminophen, which are known to cause severe complications in dogs, including stomach bleeding and liver failure.
Moreover, natural supplements like glucosamine and omega-3 fatty acids have gained popularity for their ability to support joint function and reduce inflammation. These alternatives can be especially beneficial for dogs suffering from osteoarthritis—a condition that affects a significant portion of the canine population. In fact, about 20% of dogs over one year old, 40% of those under four, and 80% of dogs over eight show signs of this chronic disease.
Veterinarians emphasise the importance of consulting with a professional, especially since my vet told me to give my dog paracetamol before introducing any new medication or supplement. This ensures that the chosen options align with your dog's specific wellness needs. Such an approach not only protects your pet's well-being but also enhances the effectiveness of pain management strategies tailored to their unique conditions.
With Scooch's AI-driven wellness assistant, dog owners can complete a vet-defined quiz to receive personalised treatment plan suggestions that address their pets' specific care requirements. This innovative platform not only helps in selecting the right supplements but also offers cost-saving alternatives, making it easier for tech-savvy dog owners to manage their pets' health effectively.

Identifying Signs of Pain in Your Dog
As a dog owner, have you ever worried about your dog's health? It's important to recognise that dogs often display subtle signs of pain that can easily be overlooked. Key behavioural indicators include:
- Increased aggression
- Withdrawal from social interactions
- A noticeable reluctance to participate in activities they typically enjoy
Moreover, physical manifestations may involve:
- Limping
- Difficulty in standing or lying down
- Excessive panting
For instance, a dog that suddenly avoids playtime or seeks out hiding spots may be experiencing discomfort. Monitoring these changes closely is essential; early recognition of pain can prompt timely veterinary intervention, ultimately improving your dog's quality of life.
In addition, keeping a record of any behavioural or physical changes can assist in diagnosis and treatment, ensuring that your pet receives the necessary care when needed. By being attentive and proactive, you can make a significant difference in your dog's well-being.

Consulting Your Vet: The First Step Before Giving Paracetamol
Have you ever worried about your dog's health? Before considering any medication for your dog, including paracetamol, it's crucial to consult your veterinarian, as my vet told me to give my dog paracetamol. A veterinarian can thoroughly evaluate your dog's wellness status and suggest suitable treatments customised to their individual requirements.
Moreover, they are equipped to provide guidance on safe medication practises. In addition, they can suggest alternative pain relief options that may be more suitable for your furry friend. Administering any medication without veterinary approval, such as when my vet told me to give my dog paracetamol, poses significant risks to well-being.
It's important to prioritise professional advice in your dog's pain management strategy. Remember, your veterinarian is there to support you and your pet, ensuring they receive the best care possible.

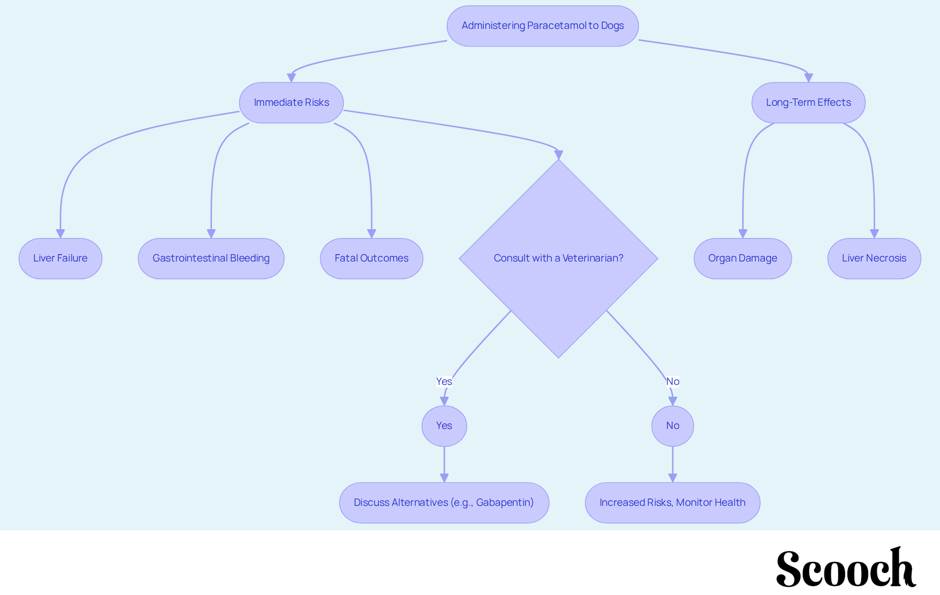
Consequences of Administering Paracetamol to Dogs
Have you ever worried about your dog's health? Giving paracetamol to canines can pose significant risks, including liver failure, gastrointestinal bleeding, and even fatal outcomes. The harmful effects can appear swiftly, with severity influenced by dosage and the dog's overall condition. In fact, one-third of dogs may tragically succumb within 24 to 72 hours after ingesting large amounts of paracetamol. This highlights the urgent nature of this issue.
Moreover, long-term effects can lead to persistent health problems stemming from organ damage, particularly liver necrosis. This concern is exacerbated by the fact that dogs metabolise paracetamol differently than humans. Veterinary professionals consistently warn that the dangers associated with paracetamol far outweigh any potential benefits for pain relief in dogs. As of 2025, liver failure cases linked to this medication remain a pressing concern, often arising from pet owners giving it without veterinary guidance.
It's crucial for pet owners to consult with veterinary surgeons, as my vet told me to give my dog paracetamol before considering any medication for their pets. Improper use can lead to serious health complications and increased veterinary expenses. In addition, monitoring methaemoglobin levels is vital in assessing the severity of paracetamol toxicity. If unintentional consumption occurs, acetylcysteine is an important antidote to consider.
Furthermore, discussing alternative pain management options, such as gabapentin, with a veterinary surgeon can ensure the best care for your beloved dog. Remember, your pet's health and well-being are paramount, and seeking professional advice is always the best course of action.

When Might a Vet Prescribe Paracetamol for Dogs?
As a pet owner, have you ever worried about your dog's health? It's a common concern, especially when it comes to managing pain. Although paracetamol is generally discouraged for canine use, my vet told me to give my dog paracetamol in specific, controlled circumstances. For instance, in cases of severe pain where alternative methods prove ineffective, paracetamol might be considered. It's crucial to understand that veterinary surgeons meticulously calculate the appropriate dosage, typically ranging from 10 to 15 mg per kilogramme of the dog's weight, administered twice daily.
Moreover, ongoing observation for any negative responses is vital. The risk of toxicity is considerable due to dogs' distinct metabolic processes; they process this medication differently than humans, which can lead to serious issues like liver failure. A study involving 450 veterinary surgeons revealed that:
- 96% of them worked in small animal practise.
- Many now see paracetamol as a viable option, with 69% expressing concerns about hepatotoxicity but perceiving a low risk of severe side effects.
- Significantly, only 8 veterinary surgeons indicated never prescribing this medication, highlighting its frequent application in practise.
This shift in perception underscores the importance of veterinary oversight. Pet owners must never give pain relief medication without explicit veterinary guidance, like when my vet told me to give my dog paracetamol, as improper use can lead to serious health complications, including liver failure. Real-world instances, such as the application of intravenous paracetamol in canines undergoing laparoscopic ovariohysterectomy, illustrate its potential effectiveness when managed correctly, offering analgesia comparable to buprenorphine.
Ultimately, the essential factor in safely administering this medication to canines resides in professional veterinary evaluation and compliance with recommended procedures. Your dog's health is paramount, and understanding the complexities of pain management can help ensure they receive the best care possible.

Monitoring Your Dog for Signs of Paracetamol Toxicity
As a dog owner, have you ever worried about your furry friend's health? Monitoring for signs of paracetamol toxicity in canines is crucial, as early detection can greatly enhance recovery outcomes. Symptoms to be vigilant for include:
- Vomiting
- Swelling of the face or limbs
- Difficulty breathing
- Noticeable changes in behaviour, such as lethargy or agitation
Clinical signs of paracetamol poisoning can emerge within just four hours of ingestion. Alarmingly, about one-third of dogs that consume large doses may not survive beyond 24 to 72 hours. If you notice any of these symptoms, it is vital to seek veterinary care immediately. Rapid action can prevent serious health complications and significantly improve the chances of a positive recovery.
Veterinary professionals emphasise the importance of prompt intervention when paracetamol poisoning is suspected. Remember, your quick response can make all the difference in your dog's health.

Understanding Proper Dosage Guidelines for Dog Medications
As a dog owner, have you ever worried about your furry friend's health? Proper dosage guidelines are essential for any medication administered to canines, including supplements like those from Scooch. Each medication and supplement has specific dosing instructions based on your dog's weight, age, and health condition.
For Scooch's vet-formulated pet supplements, the daily feeding guide suggests:
- 1 chew for small animals under 9 kg,
- 2 chews for medium pets weighing 10-18 kg,
- 3 chews for large creatures between 18-36 kg, and
- 4 chews for giant animals over 36 kg.
The general guideline is 1 chew per 9 kg twice daily for pets over 12 weeks of age. It is crucial to follow these guidelines strictly to avoid overdosing or underdosing, which can lead to toxicity or ineffective treatment. Moreover, Scooch's supplements are hypoallergenic and designed to be suitable for sensitive pups, making them a safe choice for dogs with allergies.
Always consult your veterinary for the correct dosage, as my vet told me to give my dog paracetamol, and never attempt to adjust it without professional advice. To assist you in maintaining consistency with your dog's supplement routine, consider subscribing to Scooch for up to 65% off. This subscription not only offers savings but also provides access to exclusive advantages such as free accident & injury insurance and wellness tracking.

Educating Yourself on Dog Health and Medication Management
Understanding canine wellness and medication management is crucial for every responsible pet owner. Have you ever worried about your dog's health? Learning about your dog's specific wellness needs and potential medications empowers you to make informed choices. A recent survey revealed that 82% of pet owners struggle to grasp their pets' wellbeing, underscoring the need for accessible information.
Resources like veterinary consultations, reputable pet wellness websites, and educational materials are invaluable for gaining insights into medication effects and proper usage. Moreover, the British Veterinary Association (BVA) highlights the significance of veterinary education when discussing dietary and medication options with pet owners. By staying informed, you can effectively support your dog's welfare, ensuring they receive the best care possible.
In addition, younger pet owners, particularly Gen Z, are increasingly turning to technology. On average, they utilise 3.6 pet health tools to manage their pets' health, reflecting a growing trend towards proactive health education. By embracing these resources, you can foster a healthier, happier life for your furry friend.

Conclusion
As a devoted pet owner, have you ever worried about your dog's health? Understanding the safe administration of medications like paracetamol is essential, yet it’s crucial to recognise that what works for us may not be safe for our furry friends. While paracetamol can be a common pain relief option for humans, its use in dogs can lead to serious health risks, including toxicity and even death. This highlights the critical importance of consulting a veterinarian before administering any medication. There are safer alternatives tailored to your dog's specific needs.
The dangers associated with paracetamol are significant, and it's vital to be aware of the symptoms of toxicity while closely monitoring your dog. Moreover, there are veterinary-approved alternatives such as NSAIDs and natural supplements specifically formulated for canine health. By utilising services like Scooch, you can access personalised health management tools that prioritise your pet's well-being.
Ultimately, your dog's health and safety depend on informed decision-making and professional guidance. Embracing a proactive approach to canine health management—such as regular veterinary cheque-ups and education on medication safety—can ensure a better quality of life for your beloved pet. Prioritise your dog's health by seeking expert advice and exploring safe pain relief options that cater to their unique needs.
Frequently Asked Questions
What is Scooch and how does it help dogs needing pain relief?
Scooch is a subscription service designed for canine wellness management, particularly for dogs needing pain relief. It offers vet-formulated supplements and a mobile app for health tracking, allowing owners to monitor their pet's well-being effectively.
Why is personalised wellness important for dogs?
Personalised wellness solutions can lead to improved health outcomes and greater peace of mind for pet owners. Tailored care addresses the unique needs of each pet, enhancing their quality of life.
What are the risks of giving paracetamol to dogs?
Paracetamol poses significant dangers to dogs, including the risk of liver damage and other critical health issues. Even minimal doses can trigger toxic reactions, making veterinary guidance essential before administration.
What symptoms indicate paracetamol poisoning in dogs?
Symptoms of paracetamol poisoning in dogs can include vomiting, lethargy, difficulty breathing, and changes in urine colour (dark brown or black). Severe cases may show signs of jaundice, such as yellowing of the skin and eyes.
What should a pet owner do if they suspect paracetamol poisoning in their dog?
If symptoms of paracetamol poisoning are observed, immediate veterinary consultation is essential, as timely intervention can be life-saving.
What are safe alternatives to paracetamol for dog pain relief?
Safe alternatives include non-steroidal anti-inflammatory drugs (NSAIDs) formulated for dogs, such as carprofen and meloxicam, as well as natural supplements like glucosamine and omega-3 fatty acids.
Why is it necessary to consult a veterinarian before introducing new medications or supplements?
Consulting a veterinarian ensures that the chosen options align with the dog's specific wellness needs, protecting their well-being and enhancing the effectiveness of pain management strategies.
How does Scooch assist in managing a dog's health?
Scooch provides an AI-driven wellness assistant that allows dog owners to complete a vet-defined quiz to receive personalised treatment plan suggestions, helping them select appropriate supplements and manage their pet's health effectively.
List of Sources
- Scooch: Personalized Health Management for Dogs Needing Pain Relief
- Trending Pet-Care Services for 2025 (https://revelationpets.com/blog/trending-pet-care-services-for-2025)
- Pet Preventive Care Subscription Platforms Market Research Report 2033 (https://marketintelo.com/report/pet-preventive-care-subscription-platforms-market)
- Subscription Models: A Paradigm Shift in Pet Health Care | Vet Dynamics (https://vetdynamics.co.uk/subscription-models-a-paradigm-shift-in-pet-health-care)
- Adopting subscription models to align client needs with practice goals | dvm360 (https://dvm360.com/view/adopting-subscription-models-to-align-client-needs-with-practice-goals)
- Understanding the Risks of Paracetamol for Dogs
- Can You Give a Dog Paracetamol? Safe Use & Risks Explained (https://stemcellvet.co.uk/can-you-give-a-dog-paracetamol)
- Pets on paracetamol: animals at risk as owners struggle with vet bills (https://theguardian.com/world/2022/jul/02/pets-on-paracetamol-animals-at-risk-as-owners-struggle-with-vet-bills)
- Can you give dogs paracetamol? Vet advice you can trust (https://pethealthclub.com/uk/pet-advice/can-you-give-dogs-paracetamol)
- Paracetamol Toxicity in Pets: Risks for Cats & Dogs (https://animalpoisons.com.au/news/paracetamol-and-your-pet)
- Can dogs take paracetamol? | Dogs Trust (https://dogstrust.org.uk/dog-advice/health-wellbeing/essentials/can-dogs-take-paracetamol)
- Exploring Safe Alternatives to Paracetamol for Dog Pain Relief
- Pain Meds for Dogs: What Can You Give a Dog for Pain? (https://petmd.com/dog/general-health/pain-meds-for-dogs)
- Ground breaking European study for new NSAID for canine osteoarthritis (https://vetsurgeon.org/b/veterinary-news/posts/6914)
- College of Veterinary Medicine researchers receive patent for canine pain relief formulation (https://k-state.edu/media/newsreleases/2024-01/KState-veterinary-researchers-develop-improved-dog-pain-relief-medicine.html)
- Relieving Pain, Restoring Joy: A New Approach to Canine Osteoarthritis | AKC Canine Health Foundation (https://akcchf.org/educational-resources/library/articles/relieving-pain-restoring-joy-a-new-approach-to-canine-osteoarthritis)
- FDA notifies Veterinarians about adverse events reported for Librela (https://fda.gov/animal-veterinary/product-safety-information/dear-veterinarian-letter-notifying-veterinarians-about-adverse-events-reported-dogs-treated-librela)
- Identifying Signs of Pain in Your Dog
- Heartbreaking sign your pet dog is trying to tell you they're in pain (https://manchestereveningnews.co.uk/news/uk-news/learn-signs-your-pet-dog-32466125)
- One warning sign your beloved dog is in pain - and it's so easy to miss (https://the-express.com/news/health/186810/warning-sign-your-dog-pain-s-easy-miss-how-help-them)
- Dogs in pain could exhibit subtle changes that owners should be alert to (https://express.co.uk/life-style/life/2120362/how-to-tell-when-dogs-are-in-pain)
- 'Cry for help' action dogs do to tell us they're in pain (https://glasgowlive.co.uk/news/glasgow-news/warning-sign-your-beloved-pet-32668364)
- Vet highlights key signs your dog could be in pain - Dogs Today Magazine (https://dogstodaymagazine.co.uk/2024/10/11/vet-highlights-key-signs-your-dog-could-be-in-pain)
- Consulting Your Vet: The First Step Before Giving Paracetamol
- New Veterinary Drug Law 2025: How does it affect pet owners? (https://animalsalut.com/en/blog/new-veterinary-medicine-law-2025)
- Vets Prescribing Rules Changing - Jan 2024 (https://omni.pet/blogs/news/vets-prescribing-rules-changing-jan-2024?srsltid=AfmBOopiabhkYlrwseHfZuxWrSAIP0kh6e7WBQNnLcv4KpaiNnL9bHVP)
- New changes for pet owners could see all vets forced to publish treatment prices (https://dailyrecord.co.uk/lifestyle/money/new-vet-changes-pet-owners-36078019)
- Major reforms would require vet businesses to make fundamental changes to the way they support pet owners (https://gov.uk/government/news/major-reforms-would-require-vet-businesses-to-make-fundamental-changes-to-the-way-they-support-pet-owners)
- Consequences of Administering Paracetamol to Dogs
- Can You Give a Dog Paracetamol? Safe Use & Risks Explained (https://stemcellvet.co.uk/can-you-give-a-dog-paracetamol)
- Can dogs take paracetamol? | Dogs Trust (https://dogstrust.org.uk/dog-advice/health-wellbeing/essentials/can-dogs-take-paracetamol)
- Paracetamol poisoning in dogs: clinical signs and consequences | Vets & Clinics (https://vetsandclinics.com/en/paracetamol-poisoning-in-dogs-clinical-signs-and-consequences)
- Pets on paracetamol: animals at risk as owners struggle with vet bills (https://theguardian.com/world/2022/jul/02/pets-on-paracetamol-animals-at-risk-as-owners-struggle-with-vet-bills)
- When Might a Vet Prescribe Paracetamol for Dogs?
- Yes, vets sometimes prescribe human drugs to pets—but don't try it at home (https://phys.org/news/2025-08-vets-human-drugs-pets-dont.html)
- Current perceptions and use of paracetamol in dogs among veterinary surgeons working in the United Kingdom - PMC (https://pmc.ncbi.nlm.nih.gov/articles/PMC10029871)
- Can You Give a Dog Paracetamol? Safe Use & Risks Explained (https://stemcellvet.co.uk/can-you-give-a-dog-paracetamol)
- (PDF) Current perceptions and use of paracetamol in dogs among veterinary surgeons working in the United Kingdom (https://researchgate.net/publication/368585100_Current_perceptions_and_use_of_paracetamol_in_dogs_among_veterinary_surgeons_working_in_the_United_Kingdom)
- Pets on paracetamol: animals at risk as owners struggle with vet bills (https://theguardian.com/world/2022/jul/02/pets-on-paracetamol-animals-at-risk-as-owners-struggle-with-vet-bills)
- Monitoring Your Dog for Signs of Paracetamol Toxicity
- The hidden pet killers in your medicine cabinet (https://pdsa.org.uk/press-office/latest-news/the-hidden-pet-killers-in-your-medicine-cabinet)
- Paracetamol poisoning in dogs: clinical signs and consequences | Vets & Clinics (https://vetsandclinics.com/en/paracetamol-poisoning-in-dogs-clinical-signs-and-consequences)
- (PDF) Diagnostic studies on acetaminophen toxicosis in Dogs (https://researchgate.net/publication/256475517_Diagnostic_studies_on_acetaminophen_toxicosis_in_Dogs)
- Llansteffan beach: Mystery as dogs become ill after walks (https://bbc.co.uk/news/articles/clyeg0r13zwo)
- Toxicoses From Human Analgesics in Animals - Toxicology - MSD Veterinary Manual (https://msdvetmanual.com/toxicology/toxicoses-from-human-analgesics/toxicoses-from-human-analgesics-in-animals)
- Understanding Proper Dosage Guidelines for Dog Medications
- Vets Prescribing Rules Changing - Jan 2024 (https://omni.pet/blogs/news/vets-prescribing-rules-changing-jan-2024?srsltid=AfmBOooPOibg1Xb4b-DEZpNhNMlNhv_JD6jSjheUlRuOBmduoUfxtSqd)
- 💊 Vet’s 2025 Guide to Pain Medications for Dogs: NSAIDs, Safety & Being an Informed Pet Owner 🐶 (https://askavet.com/blogs/news/💊-vet-s-2025-guide-to-pain-medications-for-dogs-nsaids-safety-being-an-informed-pet-owner-🐶?srsltid=AfmBOoo2Ru2IkA9BCxwwPjivIxV2gUV1ghjIoybcnmyOmAkFrJq2uxAE)
- VMD launches call for evidence on the Medicines and Medical Devices Act as it applies to Veterinary Medicine (https://gov.uk/government/news/vmd-launches-call-for-evidence-on-the-medicines-and-medical-devices-act-as-it-applies-to-veterinary-medicine)
- Huge update for dog and cat owners over vet prescription rules (https://mirror.co.uk/money/huge-update-dog-cat-owners-36070303)
- New prescribing rules for UK vets - Vet Help Direct (https://vethelpdirect.com/vetblog/2023/09/05/new-prescribing-rules-for-uk-vets)
- Educating Yourself on Dog Health and Medication Management
- Why most pet owners plan a pet health reset in 2025 (https://ems1.com/off-duty/why-most-pet-owners-plan-a-pet-health-reset-in-2025)
- New BVA resource to support client conversations about cat and dog diets (https://bva.co.uk/news-and-blog/news-article/new-bva-resource-to-support-client-conversations-about-cat-and-dog-diets)
- Study finds pet owners seek technology to enhance veterinary care (https://petfoodindustry.com/pet-food-market/market-trends-and-reports/news/15768856/study-finds-pet-owners-seek-technology-to-enhance-veterinary-care)
- News Archive | AKC Canine Health Foundation (https://akcchf.org/news)
Scooch health